Instance Verification Kit (IVK)
mutex lock @ [29823+24+/linux-3.19-rc1/drivers/net/wireless/iwlwifi/mvm/d3.c]
Instance Signature: mutex
|
The Matching Pair Graph:
|
|
Function Name
|
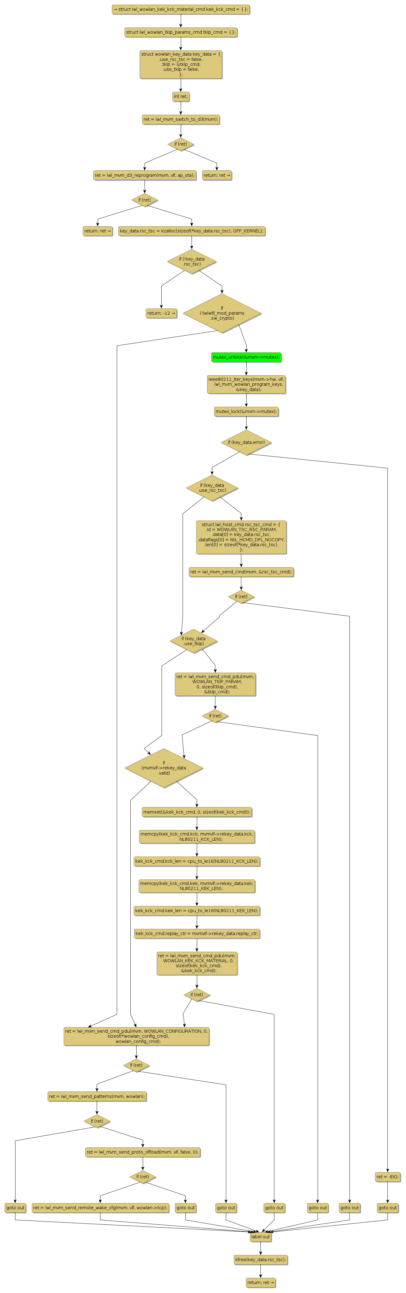
Control Flow Graph (CFG)
|
Events Flow Graph (EFG)
|
Source Correspondence
|
|
__iwl_mvm_suspend
|
|
|
[28935+17+/linux-3.19-rc1/drivers/net/wireless/iwlwifi/mvm/d3.c]
|
|
iwl_mvm_wowlan_config
|
|
|
[24784+21+/linux-3.19-rc1/drivers/net/wireless/iwlwifi/mvm/d3.c]
|